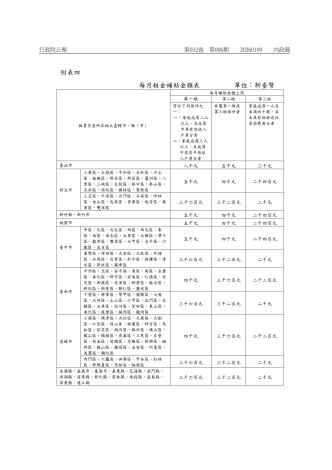
📌內政部國土管理署修正發布「三百億元中央擴大租金補貼專案計畫作業規定」第4點、第9點、第16點。詳細修正發布規定,請至行政院公報資訊網🔗(網址https://gazette.nat.gov.tw/egFront/)下載
📌內政部國土管理署修正發布「三百億元中央擴大租金補貼專案計畫作業規定」第4點、第9點、第16點。
詳細修正發布規定,請至行政院公報資訊網
🔗(網址https://gazette.nat.gov.tw/egFront/)下載